Language:
EN
首頁
關於我們
業務領域
研究報告
新康波世代
新聞中心
聯繫我們
研究報告
— 專業團隊 ♦ 為您解讀最前沿經濟形勢 —
您的當前位置:首頁 -> 研究報告
鄭磊 | 通證數字經濟實現路徑:產業數位化與數據資產化
———— 發佈時間:2020-05-06 編輯:香港國際新經濟研究院數字經濟研究中心主任 鄭磊 閱讀次數:80 ————
PDF文檔下載
上一篇:郑 磊,于梦晓,张乐凡 | 大数据下的商业伦…
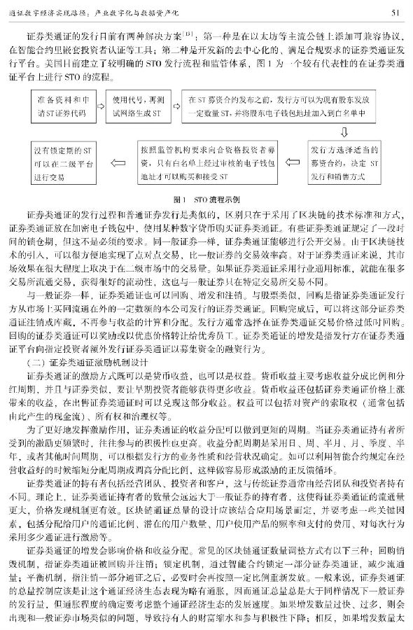
下一篇:吳桐:區塊鏈金融監管與治理新維度